
SEARS
Background
During the summer of 2016, I was involved in a project called Personalization through the Sears Holdings Corporation. Through this project, the Sears UX team hoped to increase website customers by offering surprise points (SP) depending on customer searches on Sears.com. No matter what device the customer uses, the system is able to recognize the customer and offer personalized surprise points. For this project, I created high fidelity desktop and mobile prototype pages for the User Research team to use during their focus group testing.
Example User Profile
Name: Jordan
Gender: Male, Married
Age range: 35-45
Location: Austin, TX
Income: $60-$85 K
Status: Shop Your Way member & Sears online profile
Visits: 1-3 per year
Platforms: Desktop & Mobile
User Flow
Desktop & Mobile
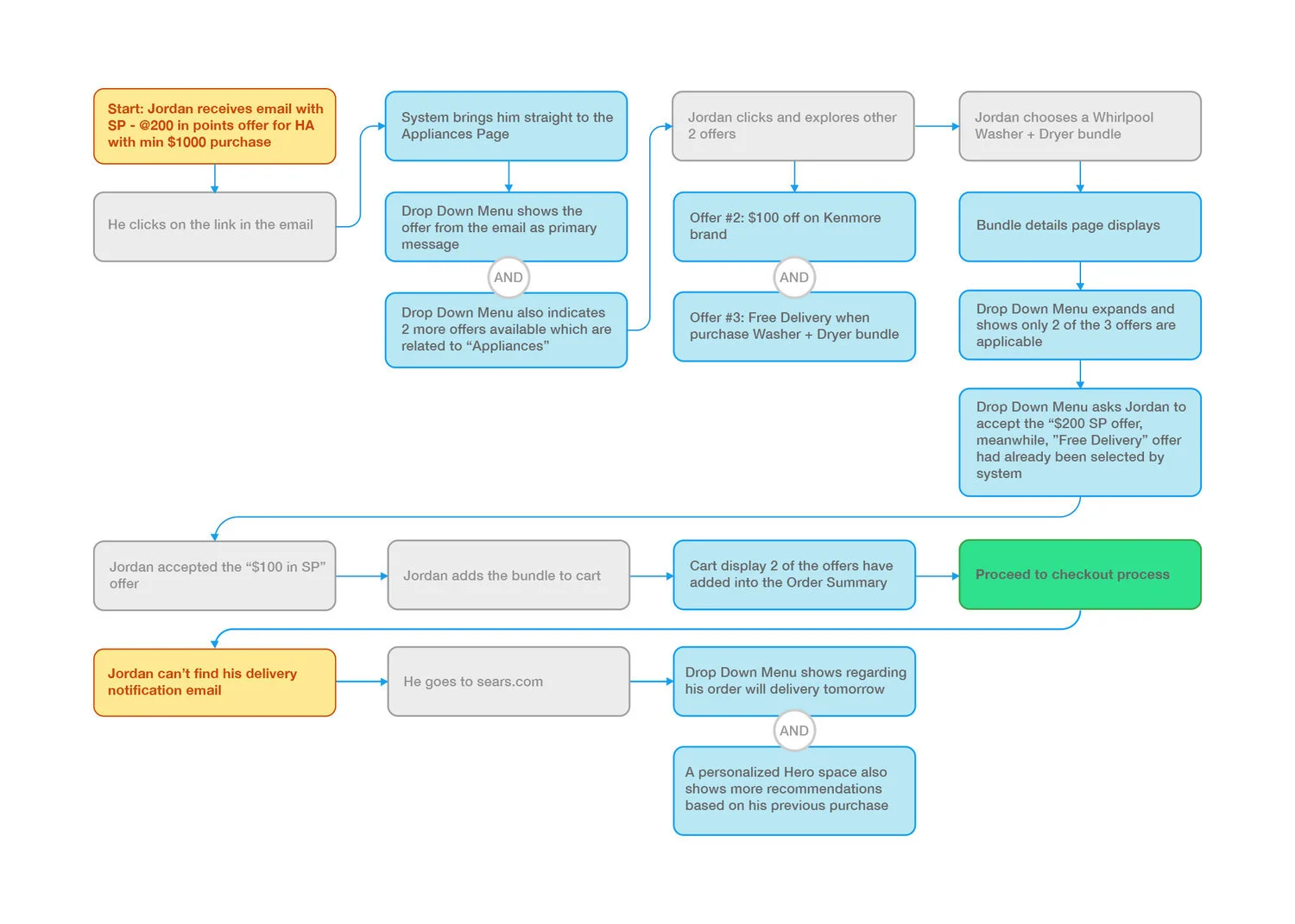
Jordan receives an email with $200 in SP, with a rebate offer with a minimum $1000 purchase. Jordan clicks Shop Now.
Vertical Page
The drop down menu displays the offer from the previous email. There are also two more offers available related to "Appliances". Jordan clicks and explores the other two offers.
Offer #2: $100 off any Kenmore brand appliance.
Offer #3: Free Delivery with a purchase of a Washer + Dryer bundle.
Product List Page
Jordan chooses a Whirlpool Washer + Dryer bundle on this page.
Product Detail Page
Drop down menu shows only 2 of the 3 offers are applicable because Jordan chooses a Whirlpool Washer + Dryer bundle on the last page.
Cart
The cart displays the two offers that have been added into the "Order Summary" at the bottom of the page.